티스토리 뷰
글순서
「지방공기업법」및「진주시 시설관리공단 설립 및 운영에 관한 조례」 에 따라 진주시 시설관리공단의 일반직 및 공무직 직원을 다음과 같이 공개모집하오니 많은 지원바랍니다.
1. 채용분야 및 인원 : 8명
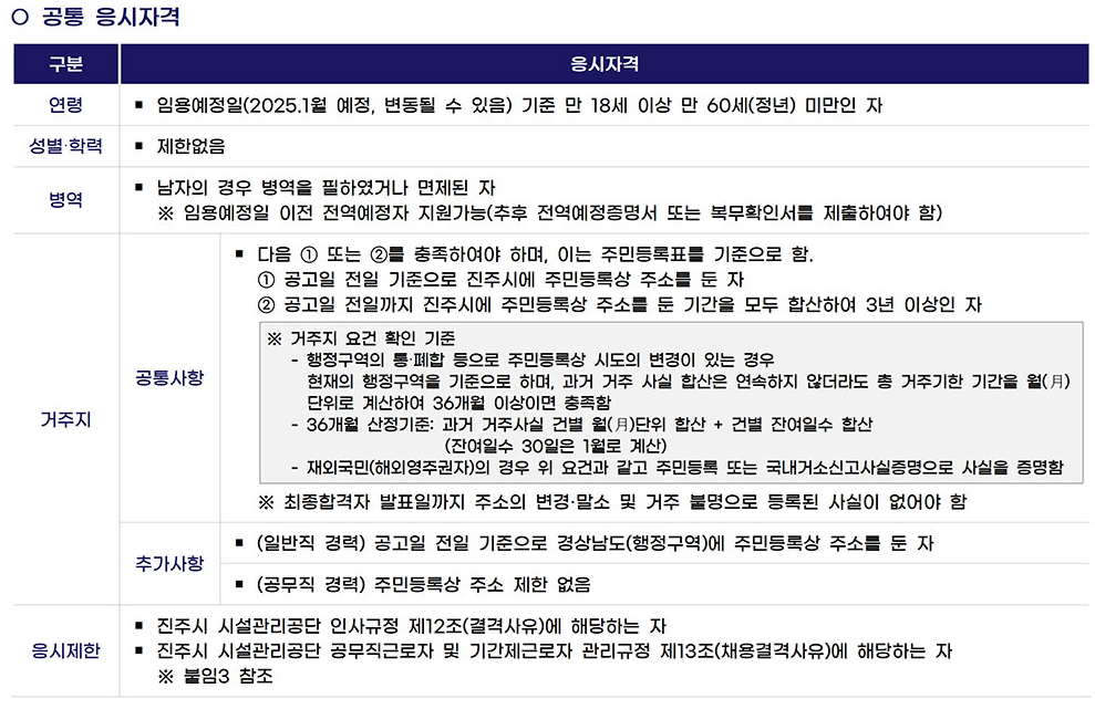
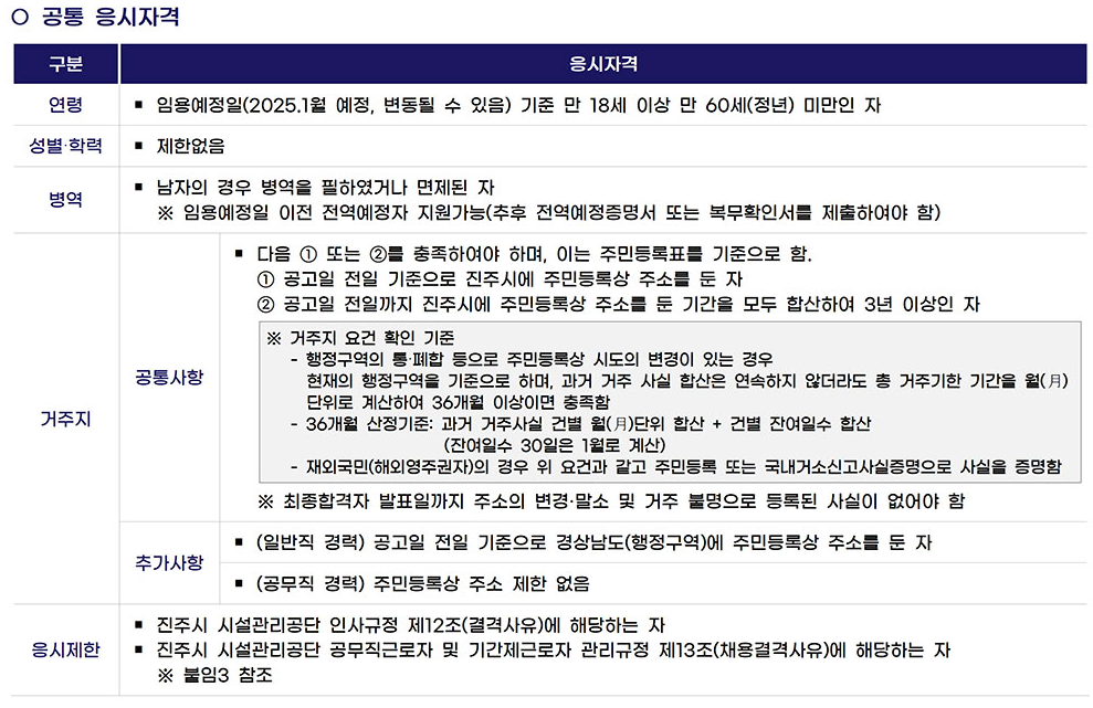
2. 응시자격
3. 채용일정
4. 전형절차
※ 세부 전형내용 및 가점사항은 아래의 공고문을 참고하시기 바랍니다.
5. 합격자 결정방법
6. 근무조건 및 급여
7. 제출서류
※ 모든 증명서는 별도 명시되지 않은 경우 공고일 이후 발급분에 한하며, 발행기관의 직인이 있어야 하고,
외국어로 기재된 증빙자료의 경우 반드시 한글번역본(공증필)을 첨부하여 제출하여야 함. 증빙서류를 제출
하지 않거나 제출서류 확인 결과 허위사실로 판명 될 경우 당해 시험 무효 및 합격이 취소처리 되며, 채용
후에 허위 사실이 발견되면 채용이 취소됨.
※ 상기 제출서류 중 확인 불분명한 증빙서류 또는 증빙서류 검증과정 등에서 필요시 추가 제출을 요구할 수
있으며 제출서류가 변동될 수 있음
※ 외국경력(재직)증명서 제출시 해당 대사관 공증된[한글번역본(공증필)을 첨부] 서류만 인정
※ 심사에 불필요한 증빙서류는 시험위원에게 일절 제공되지 않음
8. 응시자 유의사항
응시자 유의사항은 첨부된 아래 공고문 참조






















